通讯电缆行业进展前景:行为新颖通讯体系焦点根基方法周围稳步增加
通讯电缆是今世通讯体例的主旨基本步骤,特意用于传输电信号或光信号。目下,我邦正处于5G搜集深度笼盖、千兆光网加快普及以及“双千兆”搜集协同发达的闭节阶段,为通讯电缆行业供给了强劲的商场需求布景。遵照工信部数据,截至2025年10月末,三家基本电信企业的固定互联网宽带接入用户总数达6.97亿户,比2024年终净增2701万户。截至10月末,三家基本电信企业发达搬动物联网终端用户28.9亿户,比2024年终净增2.34亿户。互联网用户数目的不断添加和搬动互联网的普及,使得数据流量呈指数级增加,发动了通讯基本步骤的制造和升级,添加了对通讯电缆的需求。与此同时,5G手艺的周围化商用与搜集深度笼盖,必要海量的通讯电缆来支持麇集的基站制造和广大的搜集安插。其余,工业互联网、物联网等新兴财富的昌隆发达,一向拓展通讯电缆正在智能修设、伶俐都邑、车联网等众元化场景中的操纵,为行业增加注入了新的、历久的动力。正在此众重身分迭加驱动下,我邦通讯电缆行业显示稳步增加态势。数据显示,2018-2024年中邦通讯电缆行业商场周围从794.8亿元增加至1080.98亿元,年复合增加率为5%。估计2025年中邦通讯电缆行业商场周围将增加至1200亿元。
联系上市企业:沃尔核材(002130)、万马股份(002276)、顺遂光电(600487)、通鼎互联(002491)、神宇股份(300563)、新能泰山(000720)、中天科技(600522)、金信诺(300252)、联创光电(600363)、永鼎股份(600105)等。
闭节词:通讯电缆行业联系战略、通讯电缆行业财富链、铝合金产量、通讯电缆行业财富链下逛操纵构造、电线电缆行业商场周围、通讯电缆行业商场周围、通讯电缆行业发达趋向
通讯电缆是传输电话、电报、传真文献、电视和播送节目、数据和其他电信号的电缆。由一对以上互相绝缘的导线绞合而成。通讯电缆与排挤明线比拟,具有通讯容量大、传输安稳性高、保密性好、少受自然要求和外部骚扰影响等好处。依照线缆的型式,通讯电缆可分为单导线、对称电缆、同轴电缆;依照操纵场地,通讯电缆可分为长途电缆、市内电缆和局用电缆。
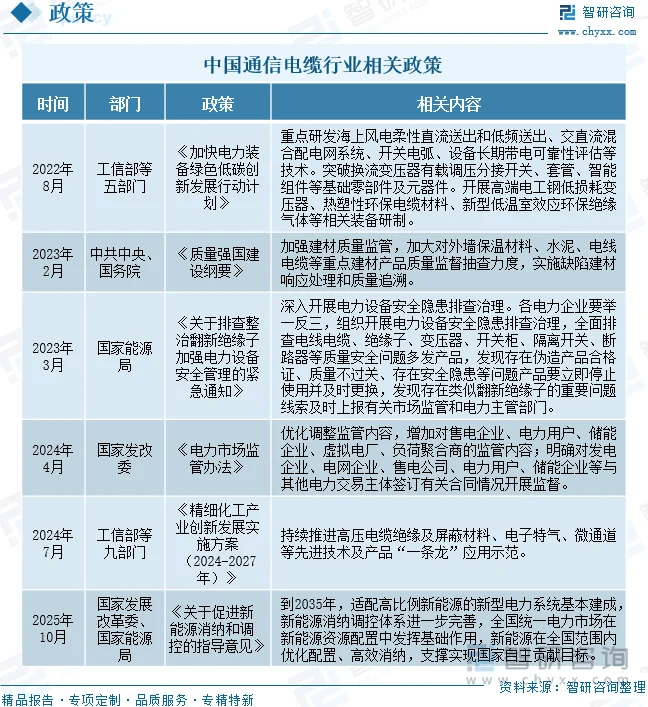
电线电缆修设业举动邦民经济中最大的配套行业之一,是今世经济和社会平常运转的保险。通讯电缆是我邦电线电缆五大类产物之一,近年来,中邦政府接踵出台战略助助通讯电缆的发达。比方,2024年7月,工信部等九部分印发《灵巧化工财富更始发达执行计划(2024-2027年)》,不断推动高压电缆绝缘及障蔽资料、电子特气、微通道等优秀手艺及产物“一条龙”操纵树范。2025年10月,邦度发达变更委、邦度能源局印发《闭于鞭策新能源消纳和调控的教导定睹》,提出到2035年,适配高比例新能源的新型电力体例根本修成,新能源消纳调控系统进一步完好,天下团结电力商场正在新能源资源摆设中外现基本影响,新能源正在天下规模内优化摆设、高效消纳,支持告终邦度自立功劳方向。
通讯电缆财富链上逛为原资料,包含铜、铝、铜合金、铝合金、光纤预制棒、绝缘资料等。财富链中逛为通讯电缆的临蓐修设闭节。临蓐企业通过优秀的临蓐修造和工艺,将上逛原资料加工成百般通讯电缆产物。财富链下逛为通讯电缆的操纵周围,包含古代通讯、高速通讯、智能汽车、工业智能、消费电子等。这些操纵周围的发达直接拉动了通讯电缆的商场需求,同时也对通讯电缆的职能提出了更高的请求。
铝合金是通讯电缆的紧急原资料之一,首要用于修设电缆的导体片面。铝合金通讯电缆是采用铝合金举动导体资料修设的电缆。相关于古代的铜质电缆,铝合金通讯电缆具有重量轻、传输才干高、价钱低廉等好处。铝合金是轻金属资料之一,依据其质地轻、强度高、耐侵蚀、延展性好、易加工等一系列优异的职能,正在航空、航天、汽车、板滞修设、船舶、今世工业等周围中操纵广大。我邦事铝合金临蓐大邦,近年来我邦铝合金产量稳步增加。邦度统计局数据显示,2017-2024年中邦铝合金产量从792.2万吨增加至1614.1万吨,年复合增加率为10.7%。2025年1-10月,中邦铝合金产量为1576万吨,同比增加19.23%。另日,跟着铝合金资料职能的不断优化与产量的安稳擢升,将为下逛通讯电缆行业的发达供给坚实牢靠的原资料保险。
2024年,通讯电缆下逛操纵周围显示轶群元化发达态势。此中,古代通讯修造已经盘踞主导职位,占总收入的58.5%。古代通讯修造包含固定电话搜集、搬动通讯基站等,固然面对着新兴操纵周围的进攻,但因为其宏伟的存量商场和不断的升级需求,如故是通讯电缆的首要消费周围。受AI任事器及算力中央对高速度、低迁延传输的需求一向上升所饱动,2024年高速通讯修造占商场的14.8%。跟着数字经济的急速发达,数据流量呈产生式增加,算力中央和AI预备对通讯电缆的传输速度、带宽和安稳性提出了更高的请求,高速通讯电缆商场迎来了急速发达的机缘期。2024年,智能汽车、工业智能修设以及消费电子及其他分离占11.5%、9.0%及6.2%。智能汽车的发达发动了车载通讯体例的升级,对耐高温、抗骚扰的通讯电缆需求添加;工业智能修设中,工业互联网的制造必要大宗高职能的通讯电缆来告终修造之间的互联互通;消费电子周围的智老手机、平板电脑等产物的更新换代,也对小型化、高职能的通讯电缆有必定的需求。
联系陈诉:智研商讨公布的《中邦通讯电缆行业商场全景调研及另日趋向研判陈诉》
电线电缆是可能用来传输电(磁)能、转达音讯、告终电磁能转换的线材产物,遵照职能、构造、行使境遇和用处等方面的区别,电线电缆寻常分为特种线缆和向例线缆。近年来,跟着中邦电力、石油、化工、都邑轨道交通、汽车以及制船等行业急速发达和周围的一向增添,更加是电网改制加快、特高压工程接踵加入制造,以及环球电线电缆产物向以中邦为主的亚太地域蜕变,中邦电线电缆行业商场周围敏捷巨大,电线电缆修设业仍旧成为电工电器行业二十余个细分行业中周围第二大的行业。数据显示,中邦电线电缆行业商场周围仍旧从2018年的9935亿元增加至2024年的13512.3亿元,年复合增加率为5.26%。估计2025年中邦电线电缆行业商场周围将抵达15000亿元。遵照用处,我邦的电线电缆产物首要分为电力电缆、电气装置电缆、导线(裸电线)、绕组线、通讯电缆和附件。此中,电力电缆操纵规模最为广大,商场周围占比最大,高达39%;电气装置电缆商场周围占比为22%,导线(裸电线)、绕组线、通讯电缆、附件商场周围占比分离为15%、13%、8%、3%。
注:本文节选出自智研商讨公布的《趋向研判!2025年中邦通讯电缆行业战略、财富链、商场周围、要点企业及发达趋向阐明:举动今世通讯体例主旨基本步骤,通讯电缆周围稳步增加[图]》行业阐明作品,如需获取行业作品统共实质,可进入智研商讨官网寻找查看。
智研商讨公布的《中邦通讯电缆行业商场全景调研及另日趋向研判陈诉》凭据邦度统计局、政府机构、行业协会公布的威望数据,纠合深度调研数据、专家反应数据、内部运营数据等全域数据的收罗与阐明,擢升客户的贸易决定功用。本陈诉对中邦通讯电缆行业近况与商场做了深刻的考察琢磨,并遵照行业的发达轨迹对另日的发达前景与趋向作了把稳的判别,为投资者寻找新的商场投资时机,进入通讯电缆行业投资组织供给了至闭紧急的决定参考凭据。
智研商讨用心财富商讨十五年,是中邦财富商讨周围专业任事机构。公司以“用音讯驱动财富发达,为企业投资决定赋能”为品牌理念。为企业供给专业的财富商讨任事,首要任事蕴涵精人格研陈诉、专项定制、月度专题、可研陈诉、贸易安顿书、财富谋划等。供给周报/月报/季报/年报等按期陈诉和定制数据,实质涵盖战略监测、企业动态、行业数据、产物价钱改变、投融资概览、商场机缘及危害阐明等。返回搜狐,查看更众
jdb(中国电子)官方网站
